KWZK科威自控集团
网站首页
关于我们
公司简介
在线反馈
开云(中国)
产品展示
全部
传感器/变送器
流量计系列
液位/料位系列
阀门/执行装置
液压/气动元件
检维修工器具
化验/分析仪器
其他机电仪产品
新闻动态
全部
行业知识
企业新闻
资料下载
客户案例
行业知识
你的位置
网站首页
新闻动态
行业知识
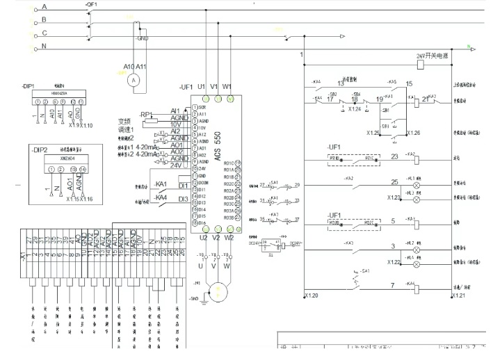
变频器参数设置指南
2025-03-05 08:00:04
科威
变频器参数设置指南
TAG:
变频器
上一篇
: 给煤机堵煤报警器故障处理
下一篇
: 热电偶安装方式分类
首页
产品
新闻
联系
球友会
|
押球平台
|
时搏官方网站
|
华体网页版
|
完美在线平台
|
AK正规平台_ak(中国)
|
MK平台
|
米兰在线注册
|
乐动在线登录官网
|