行业知识

压缩机振动传感器知识介绍

2024-11-25 09:38:21 科威

压缩机振动传感器知识介绍

振动测量的传感器分为两种,就是接触传感器和非接触传感器。前者包括速度传感器、加速度传感 器等,多用于非固定安装,直接安装在机泵外侧指定测量缸体机壳振动的位置;非接触传感器不直接和 被测物体接触,可以固定安装,直接监测转动部件的运行状态,最常用的是电涡流式趋近传感器。

电涡流趋近传感器和延伸电缆的外形图如下:

图片关键词

装有平面滑动轴承和旋转轴的旋转机械采用涡流式趋近传感器,适用于汽轮机、压缩机等旋转机械

的振动分析。在一些旋转轴的振动容易传递给轴承和外壳的旋转机械上要采用磁电式速度传感器和压电式加速度传感器。

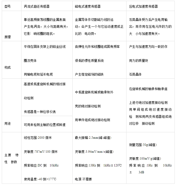
三种振动传感器的比较表:

图片关键词

图片关键词

2.3 位移量测量

包括两个方面,一种是离心机转子的位移测量和往复式压缩机活塞杆偏离和活塞缸磨损测量。

(1)转子的位移量测量

采用电涡流式趋近传感器进行位移量测量,测量原理同振动测量中的分析一样,通过测量原线圈阻抗的变化来得出转子的位移量。

图片关键词


(2)往复式压缩机的位移量测量

往复式压缩机位移测量一般检测活塞杆和活塞缸磨损两项,同样使用位移传感器。见图 2-2

图片关键词

2.4 键相位和转速测量

(1)键相位测量

当在轴上作一个标记,让探头检测轴转动时,转子每转一周前置器感测产生一个脉冲信号,该信号 即称键相位信号。它在状态监测中作为转速计数信号,相角分析的参考点及计算机系统的采用控制信号 等。

通常作的标记是键相槽。尺寸为10mm长(沿轴向)7mm 宽,1.5mm 深。为了保证键相可靠检测,键相探头一般要求径向安装。

图片关键词

(2)转速测量仪表

按照检测器工作要求可以划分为有源和无源两种,根据被测转子是否带有磁极而选择。前一种需要使用前置器,有涡流型非接触检测器和磁阻式传感器,它们与监测系统配套使用,可以测量零转速以上的任何转速,用于转速控制和超速保护。探头安装在靠近测速齿轮的地方,输出与转速成正比的频率信号。这类探头的安装与键相位相同。区别在于探头检测的不一定是单一键槽,也可能是齿轮盘。

无源传感器的转速表一般不进行转速调节,直接与指示表连接,用于就地指示表的小型设备如油站透平、物料泵等。它是一种永久磁铁与整流型交流电压表组合 的系统,分ETG-3A和ETG-3等类型,适用于高速旋转设备的转速测量。另外还有一种低速旋转设备测量的2617仪表,采用3相16极的转子测量转速,以直流电压表用rpm刻度方式表示,电路中的电流低于1mA。

图片关键词

首页
产品
新闻
联系