管道的公称尺寸与内径、外径的关系
2025-04-10 08:51:19
科威
管道的公称尺寸与内径、外径的关系
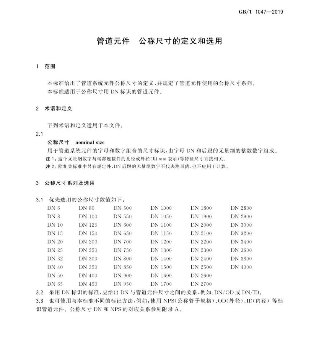
公称尺寸:是用于管道系统元件的字母和数字组合的尺寸标识,由字母DN和后跟的无量纲的整数数字组成。需注意,这个无量纲数字与端部连接件的孔径或外径等特征尺寸直接相关,但除相关标准中另有规定外,DN后跟的无量纲数字不代表测量值,也不应用于计算。• 内径:管道内部的实际直径,即管道内壁之间的距离。
• 外径:管道外部的实际直径,即管道外壁之间的距离。
数值关系
• DN与外径(De)的关系:DN值可以通过公式DN≈De-2×壁厚来估算。
• DN与内径的关系:DN值更接近于内径,但并不等同于精确的内径。对于同一公称直径的管道,其内径会因壁厚的不同而有所差异。

例如,对于DN200的管道,其外径可能是219mm,而内径则可能因壁厚的不同而有所变化。因此,DN值更接近于管道的内径,但并不是精确的内径或外径。

不同材质管道的标注方式
• 水煤气输送钢管(镀锌或非镀锌)、铸铁管等:管径宜以公称直径DN表示。
• 无缝钢管、焊接钢管(直缝或螺旋缝)、铜管、不锈钢管等:管径宜以外径×壁厚表示。
• 钢筋混凝土(或混凝土)管、陶土管、耐酸陶瓷管、缸瓦管等:管径宜以内径d表示。
• 塑料管材:管径宜按产品标准的方法表示。
总结来说,DN是一个标准化的参考尺寸,用于管道系统的设计和制造,它既不是外径也不是内径。在选择管道时,需要根据具体的工程需求和系统设计来确定合适的DN值,并参考制造商提供的规格表来选择具有相应外径和壁厚的管道。相关标准规范:

1047-2019《管道元件 公称尺寸的定义和选用》由国家市场监督管理总局、中国国家标准化管理委员会于2019年3月25日发布,并于2019年10月1日实施。

本标准与2005版相比,主要的技术变化为:
1)增加了公称尺寸DN550、DN650、DN750、DN850、DN950、DN1050、DN1150、DN1300、DN1700、DN1900、DN2100、DN2300、DN2500、DN2700和DN2900;
2)增加了公称尺寸和NPS的对应关系,如下表所示:

TAG:
公称尺寸