F1入口机架辊F07011电机超温故障小结
F1入口机架辊F07011电机超温故障小结
1、故障现象
7月25日,3点52分和3点59分精轧F1入口机架辊,分别跳电一次,故障代码F07011电机超温故障;
2、处理过程
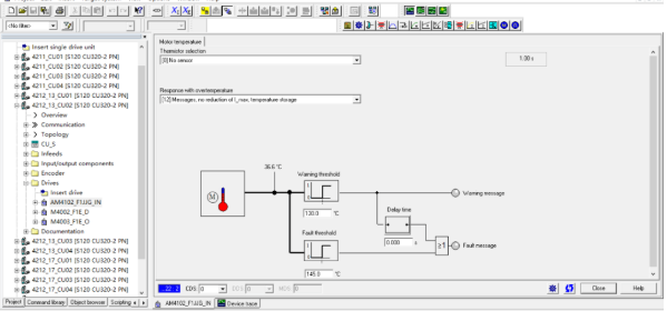
精轧F1入口机架辊是没有测温元件的,P0600=0(无测温元件),P610=12(报警,不降低最大电流,保存温度);当r35实际电机温度超过130度(参数P604)触发电机超温报警,超过145度(参数P605)触发F07011电机超温故障;

将参数P605由145度改为160度后,运行几个小时又报F07011电机超温故障;
为了不影响生产,决定暂时将F07011电机超温故障屏蔽;
查看大全,F07011没有N或A,不能用P2118和P2119参数进行屏蔽;但是可以通过参数P0610进行故障屏蔽;
经实验P0610由12(报警,不降低最大电流,保存温度)改为0(无反应,仅报警,不降低最大电流),注意逆变器需要分闸才能修改参数P0610,故障一路可以屏蔽,见下图;

r35实际电机温度是经过电机模型内部计算的,经询问该电机前几天更换过新电机(故障也是更换过新电机发生的),经过对比参数,发现新旧电机参数稍有不同;
旧电机铭牌如下:

新电机铭牌如下:

利用强化时间,对电机进行电机优化;

P0010由0改为3进入电机调试;
P305电机额定电流由12.5A改为14A;
P310电机额定频率由10.6HZ改为10.9HZ;
P340=1计算电路参数;
P1082最大转速=225rpm;
P2000参考转速=225rpm;
P2003参考电流=28A(额定电流的2倍)
P1910=1静态优化,合闸;(由于P1300=0 VF控制,只做静态优化);
参数保存到ROM中,上传并保存参数;
电机优化完毕后,电机温度82度左右,比之前(电机温度150度左右)有较大改善;

由此可知,更换电机后,电机优化还是很关键的;