弄懂变压器的油温与绕组温度
2023-04-28 科威
分享电仪工程师总结的电仪维护禁忌56条
2023-04-12 科威
150 t/h超高压再热循环流化床锅炉事故处理
2023-03-29 科威
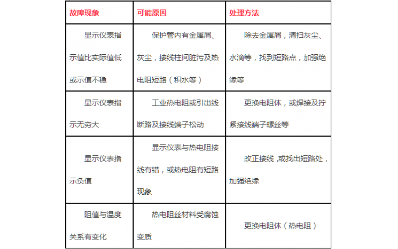
热控温度仪表的故障解析分享
2023-03-20 科威
使用便携手持式湿度分析仪进行现场抽查和现场校准
2023-01-06 科威
KWZK-BYQ系列变压器温控器知识介绍
2022-12-14 科威
电厂循环流化床锅炉炉膛温度计的使用浅析
2022-12-06 科威
利用人体感官检查电气故障知识分享
2022-11-08 科威